• UGM
  • IT Center
  • Bahasa Indonesia
    • English
    • Bahasa Indonesia
Universitas Gadjah Mada Sarjana Terapan
Teknologi Rekayasa Perangkat Lunak
Universitas Gadjah Mada
  • Beranda
  • Profil
    • Tentang Prodi
    • Visi dan Misi
    • Akreditasi
    • Tenaga Pendidik
    • Struktur Kepengurusan
    • Fasilitas
    • Mitra dan Kerjasama Prodi
  • Akademik
    • Panduan Akademik
    • Kalender Akademik
    • Kurikulum
    • Kuliah Umum
    • MBKM
    • Pengabdian Masyarakat
    • Penelitian
    • Survei
    • Download
  • Kemahasiswaan
    • Kegiatan Mahasiswa
      • ASSETS
      • Palpod
    • Prestasi Mahasiswa
    • Magang
    • International Experience
    • Peluang untuk Mahasiswa
    • Expo PMLD
  • Jurnal
    • JISE
    • JuLIET
  • Pendaftaran
  • Beranda
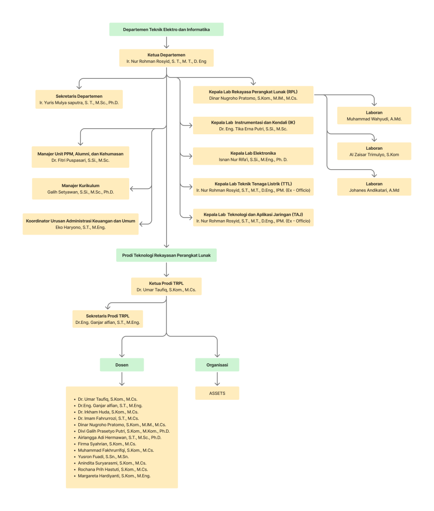
  • Pengelola

Pengelola

  • 8 September 2024, 10.33
  • Oleh: putrinurdiana
  • 0

Postingan Terbaru

  • Ukir Prestasi di JAXA Jepang, Mahasiswa TRPL UGM dan Tim Narantaka GMAT Raih 2 Juara di Ajang Kibo-RPC
  • Kembangkan Ekstensi AI “SIPHAN” untuk Kesejahteraan Digital Remaja, Tim Mahasiswa Raih Top 5 di Refactory Hackathon UGM
  • Sukses Digelar di UGM, Refactory Hackathon Tantang Talenta Muda Ciptakan Inovasi Berbasis “Openspec x AI”
  • TRPL Dukung Optimalisasi Konten Digital lewat Magang Industri di PT D&W Internasional
  • Kolaborasi Industri Global: Mahasiswa TRPL Magang di GAOGAO Pte. Ltd.
Universitas Gadjah Mada

Jl. Yacaranda, Sekip Unit III, Yogyakarta. 55281

Email: trpl.sv@ugm.ac.id

Telp: 0274-541020

© UGM 2025

KEBIJAKAN PRIVASI/PRIVACY POLICY